Dadas as seguintes afirmações a respeito de árvores B,
I. Em uma árvore B de ordem "m" cada nó tem, no máximo, "m" filhos.
II. Em uma árvore B de ordem "m" cada nó (exceto a raíz e as folhas) tem pelo menos "m/2" filhos.
III. Árvores B precisam ser rebalanceadas frequentemente.
IV. Um nó não-folha com "k" filhos deve ter k chaves.
V. Todas as folhas aparecem no mesmo nível e carregam informação.
estão corretos os itens
Uma árvore binária .................... é uma árvore binária na qual as alturas das duas subárvores de todo nó nunca diferem em mais de ................... -.
Assinale a alternativa que completa,correta e respectivamente, as lacunas do texto.
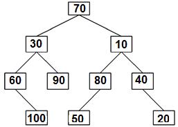
A figura a seguir apresenta uma árvore binária.
Uma função irá percorrê-la em ordem simétrica, inserindo seus nós em uma pilha (implementada sobre uma lista encadeada) à medida que eles forem sendo visitados. A pilha criada por essa função é
Em sistema computacional, a forma de armazenar os dados tem papel essencial no tempo e na quantidade de memória necessários à execução de um programa. Em relação a diferentes tipos de estruturas dinâmicas de dados, assinale a opção correta.
O nível 5 de uma árvore binária completa tem
É uma propriedade das árvores balanceadas (árvores B)
As operações de busca em uma árvore binária não a alteram, enquanto operações de inserção e remoção de nós provocam mudanças sistemáticas na árvore.
A atividade de programação requer conhecimento técnico de
diversas formas de algoritmos e estruturas de controle e de dados.
Acerca dos elementos técnicos da atividade de programação,
julgue os itens a seguir.
Um procedimento correto para determinar o sucessor de um
nodo N em uma árvore de busca binária é o seguinte:
primeiro, localiza-se o nodo N; em seguida, com o ponteiro
direito de N, obtém-se o nodo ND e, a partir de ND, faz-se
o percurso de todos os possíveis ponteiros esquerdos até que
seja alcançado o fim da ramificação, cujo nodo final é o
sucessor de N.
Com relação à programação, algoritmos e estrutura de dados, julgue
os itens seguintes.
Pesquisa realizada em árvore para procurar uma chave pode ser feita por meio de operação de busca, caso a chave esteja na raiz, ou em função do número de níveis que a árvore possua, caso a chave não esteja na raiz.
Uma árvore binária degenerada em lista encadeada não pode ser balanceada.
Considere uma árvore B de grau mínimo igual a 2 (o que significa que cada nó pode ter, no máximo, 3 chaves) inicialmente vazia, na qual são inseridas as chaves N, D, T, B, Z, K, R, F, G, nesta ordem, as quais são comparadas com base na ordem do alfabeto. Considerando o algoritmo de inserção em uma única passagem, conclui-se que
Julgue os próximos itens em relação às estruturas de dados.
O uso de árvores binárias visa tornar mais eficiente a busca em arranjos de dados ordenados. No entanto, a eficiência de uma árvore binária está diretamente relacionada ao seu balanceamento, ou seja, à diferença entre as alturas das subárvores à direita e à esquerda do nó raiz. O balanceamento estático é recomendado se a árvore encontra-se degenerada em uma lista encadeada.
Com relação à programação, algoritmos e estrutura de dados, julgue
os itens seguintes.
Para transformar árvore em árvore binária, os nós irmãos devem ser ligados entre si e a ligação entre um nó pai e os nós filhos deve ser removida, incluindo-se os nós do primeiro filho.
No que se refere às estruturas de dados, julgue os itens
subsequentes.
Os algoritmos de percurso simples empregados para percorrer árvores binárias são eficientes quando aplicados para percorrer grafos.
Julgue os itens a seguir, referentes a estrutura de dados e
organização de arquivos.
Na raiz de uma árvore balanceada, o número de descendentes da esquerda e de descendentes da direita é igual.
Analise as seguintes afirmações relativas a estruturas de dados:
I. Uma árvore binária qualquer de altura 3 tem no máximo 8 folhas.
II. Ao se transformar uma árvore genérica, formada apenas pela raiz e seus quatro filhos, em uma árvore binária, a árvore resultante terá apenas uma folha.
III. A única condição para uma árvore binária de pesquisa ser considerada balanceada é que, para cada nó, a altura da sub-árvore da esquerda seja igual à altura da sub-árvore da direita.
IV. Uma árvore binária de pesquisa balanceada deve ter o número de folhas igual ao número de nós.
Estão corretos os itens:
Analise as seguintes afirmações relacionadas a conceitos básicos de estruturas de dados.
I. Em uma árvore genérica, não binária, cada nó pode ter qualquer quantidade de nós filhos.
II. Em uma árvore binária de pesquisa, a busca é feita de tal forma que se o dado procurado está na raiz a pesquisa será encerrada. Caso contrário, a busca continua e deve ser feita em apenas uma das duas sub-árvores.
III. Uma árvore binária é considerada balanceada quando, para cada nó, a altura das duas sub-árvores diferem, no máximo, da somatória da quantidade de nós existentes nos níveis pares, dividido pela quantidade de níveis considerados.
IV. Um circuito em um grafo é um caminho único que tem origem no primeiro nó e se encerra no último nó.
Indique a opção que contenha todas as afirmações verdadeiras.
Acerca do tipo de dados árvore, julgue os próximos itens.
Quando não é possível prever antecipadamente quantos nós serão necessários para a criação e utilização de uma árvore binária, utilizam-se, na sua implementação, listas encadeadas.
EPE•
Um programador decidiu utilizar, em determinado sistema de análise estatística, uma árvore AVL como estrutura de dados. Considerando-se n a quantidade de elementos dessa árvore, o melhor algoritmo de pesquisa, com base em comparações, possui complexidade de tempo, no pior caso, igual a
Uma _________ B+ é uma estrutura de dados muito utilizada em banco de dados e sistemas de arquivos. Que palavra completa a frase corretamente?