UML•
Um Analista de Sistemas precisa fazer uma manutenção em determinado sistema de informação. Ao vasculhar a documentação desse sistema, encontrou a figura a seguir.
Essa figura ilustra um exemplo de que diagrama UML?
Um Analista de Sistemas precisa fazer uma manutenção em determinado sistema de informação. Ao vasculhar a documentação desse sistema, encontrou a figura a seguir.
Essa figura ilustra um exemplo de que diagrama UML?

O diagrama de sequência em notação UML 2.0 acima apresenta uma interação entre objetos das classes C1, C2, C3 e C4. Ao fazer a leitura considerando apenas as informações desse diagrama, verifica-se que, para determinado cenário da interação em questão,
No diagrama de classes UML mostrado abaixo, as classes ClasseA e ClasseD são abstratas. As demais classes são concretas.
Considere que objetoX é uma instância de ClasseB. Com base apenas no diagrama, tem-se que objetoX
Um processo administrativo numa repartição pública poderá estar nos seguintes estados: aberto, na carga de um determinado funcionário, em trâmite ou arquivado. A ferramenta de modelagem que representa de modo mais adequado as regras de passagem de um estado para outro é:
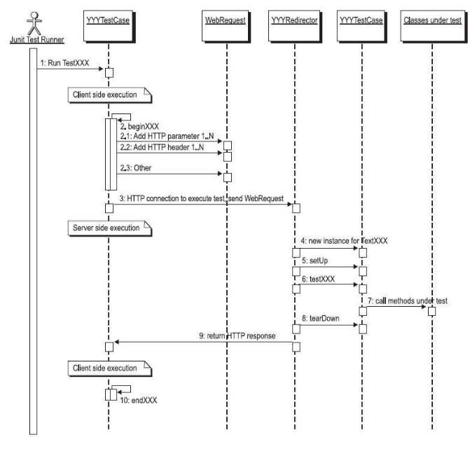
Um analista de sistemas, ao vasculhar a documentação de um projeto, depara-se com a figura a seguir.

A figura acima é um exemplo de um diagrama de
Um restaurante contratou uma equipe para desenvolver um sistema de informação que auxilie nas tarefas diárias do negócio. Após um levantamento inicial, a equipe listou os seguintes requisitos:
o caixa será responsável por encerrar uma conta e registrar o pagamento da mesma;
caso o pagamento seja feito com cheque, será necessário que o sistema do restaurante se comunique com o sistema de consulta de cheques do Serviço de Proteção ao Lojista para obter informações sobre o cliente;
caso o pagamento seja feito com cartão de crédito, será necessário que o sistema do restaurante se comunique com o sistema da administradora do cartão para obter autorização;
apenas o gerente terá acesso à função de estorno do valor pago. Caso a despesa tenha sido paga com cartão, será necessário se comunicar com o sistema da administradora;
tanto o sistema da administradora de cartões como o de consulta de cheques serão acessados via web service;
o gerente também poderá encerrar uma conta.
Qual diagrama de caso de uso descreve adequadamente os requisitos acima?
Na UML, a representação gráfica de uma classe contém as seguintes informações:

A figura acima mostra um diagrama de classes UML desenvolvido para um projeto em que ainda não se sabe em que linguagem será realizada a implementação. Sobre o diagrama, assinale a afirmação correta.
O diagrama de casos de uso é uma ferramenta, com perspectiva gráfica da UML, o qual desempenha um papel importante, no que tange à modelagem da iteração, entre um sistema e o meio ambiente, podendo representar um ou mais dos requisitos desse sistema.
Um de seus componentes é o
Em relação aos diagramas utilizados na UML 2.0,
O diagrama que representa um sistema por um único processo e suas interações com entidades externas é o Diagrama:

Analisando o diagrama de classes acima, pode-se afirmar:
I - a classe C1 é abstrata e possui uma operação mostraDados() também abstrata;
II - a classe C2 não tem acesso ao atributo atrib1, mas tem acesso ao atributo atrib2 de sua superclasse C1;
III - um objeto instanciado da classe C3 tem como atributos atrib2 e atrib4, mas não atrib1 que é privativo de C1.
É correto o que se afirma em
Na UML, que símbolo classifica como privada a visibilidade de um atributo?
Ao ler um conjunto de casos de usos para um sistema novo, um desenvolvedor de software percebeu que eles descreviam como o gerente financeiro e o gerente administrativo colaboravam em um fluxo de tarefas que levava à criação do relatório anual da empresa.
Para mapear esse fluxo de tarefas de forma adequada, o desenvolvedor deve escolher o diagrama UML de
Uma das formas de modelar o aspecto dinâmico de um sistema com a UML 2.0 é através da utilização do diagrama de máquina de estado (state machine diagram). Nesse contexto, considere os dois diagramas de máquinas de estados representados a seguir de acordo com a notação da UML. Considere que os eventos e as atividades homônimas em ambos os diagramas têm o mesmo significado.
Os dois diagramas de máquinas de estados apresentados são equivalentes entre si.
PORQUE
>
Modelar o evento02 com uma transição recursiva (conforme o diagrama da direita) é equivalente a modelar o evento02 com uma atividade interna (conforme o diagrama da esquerda).
Analisando-se as afirmações acima, conclui-se que

A análise do diagrama de classes em notação UML 2.0 apresentado acima indica que
Um modelador de banco de dados foi incumbido de criar um modelo conceitual para a situação a seguir.
"Representantes trabalham em empresas. Cada empresa usa o seu depósito particular, que armazena um conjunto de produtos. É preciso saber que representantes estão associados a que produtos".
Durante a modelagem inicial dessa situação, o modelador construiu o modelo conceitual abaixo, utilizando a notação do diagrama de classes da UML 2.0.
Nesse contexto, analise as afirmações a seguir.
A consulta "Que representantes estão associados a que produtos" é respondida pelo modelo conceitual apresentado.
PORQUE
A determinação de quais depósitos armazenam quais produtos pode ser respondida pelo modelo conceitual apresentado.
A esse respeito, conclui-se que
Sobre os diagramas da UML 2.0 e as extensões que têm sido aplicadas à ela, são feitas as seguintes afirmativas.
I - Na modelagem de negócios são utilizados os seguintes diagramas da UML: de classes, de processos de negócio, de atividades e estados.
II - Extensões na UML referem-se à inclusões de elementos nos diagramas existentes que representem os objetivos de um processo, suas entradas e saídas, os eventos que direcionam o processo, os recursos consumidos e a ordem de execução de suas atividades.
III - A UML possibilita a implementação de extensões à linguagem através do uso de estereótipos.
IV - A descrição de regras de negócios na UML é feita de modo textual e, para implementar regras entre casos de uso podem ser utilizadas constraints, que podem ser expressas via OCL (Object Constraint Language).
Estão corretas apenas as afirmativas:
Na UML, que diagrama retrata estados e as transições permitidas entre esses estados?
Suas atualizações recentes
Nenhuma notificação.