12 19 26 33 40 47 54 61 ...
Se esse padrão é mantido ao longo de toda a sequência, conclui-se que a soma dos algarismos do 77º termo é igual a
Observando a seqüência (2, 5, 11, 23, 47, 95, ...) verifica-se que, do segundo termo em diante, cada número é obtido a partir do anterior, de acordo com uma certa regra. Nessas condições, o sétimo elemento dessa seqüência é
Considere que os termos da sequência seguinte foram sucessivamente obtidos segundo determinado padrão: (3, 7, 15, 31, 63, 127, 255, ...)
O décimo termo dessa sequência é
Os números abaixo estão dispostos em uma sequência lógica:
1, 1, 2, 3, 5, 8, 13, A , B , 55, 89, ...
Nesse caso, pode-se afirmar que A+B é igual a,
Os termos da seqüência (2, 5, 8, 4, 8, 12, 6, 11, 16, ...) são obtidos através de uma lei de formação. A soma do décimo e do décimo segundo termos dessa seqüência, obtidos segundo essa lei, é
No esquema abaixo, considere a relação existente entre o primeiro e o segundo grupos de letras, a contar da esquerda. A mesma relação deve existir entre o terceiro grupo e o quarto, que está faltando.
A C E B : D F H E :: L N P M : ?
O grupo de letras que substitui corretamente o ponto de interrogação é
Observe que há uma relação entre os dois primeiros grupos de letras apresentados abaixo. A mesma relação deve existir entre o terceiro e quarto grupo, que está faltando.
DFGJ : HJLO :: MOPS : ?
Considerando que as letras K, Y e W não pertencem ao alfabeto oficial usado, o grupo de letras que substituiria corretamente o ponto de interrogação é
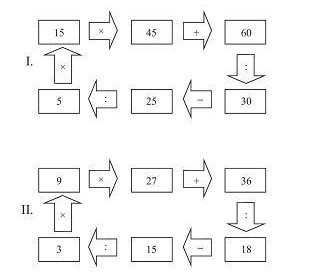
As seguintes sequências cíclicas de números foram inventadas considerando operações matemáticas. As setas indicam uma determinada operação cujo primeiro termo é o número que vem antes da seta, e o resultado é o número que vem após a seta. Seguem dois exemplos completos:
Considere as sequências a seguir com exatamente a mesma lei de formação das sequências I e II:
Os valores de M, N, P e Q são, respectivamente,
Considere que os termos da sucessão (0, 1, 3, 4, 12, 13, ...) obedecem a uma lei de formação. Somando o oitavo e o décimo termos dessa sucessão obtém-se um número compreendido entre
Mário pensou em um número de dois algarismos, multiplicou por 3, somou 17, inverteu a ordem dos algarismos e obteve um número do conjunto {63, 64, 65, 66, 67}.
O número que Mário pensou foi
Considerando que a ordem alfabética adotada é a oficial e exclui as letras K, W e Y, observe a relação existente entre o primeiro e o segundo grupos de letras mostrados no esquema seguinte:
LMNL : PQRP :: GHIG : ?
Se a mesma relação deve existir entre o terceiro grupo e o quarto, que está faltando, o grupo de letras que substituiria corretamente o ponto de interrogação é
Considere que a seqüência (C, E, G, F, H, J, I, L, N, M, O, Q, ...) foi formada a partir de certo critério. Se o alfabeto usado é o oficial, que tem 23 letras, então, de acordo com esse critério, a próxima letra dessa seqüência deve ser
A soma dos próximos dois números da sequência abaixo é:
9 36 117 360
Suas atualizações recentes
Nenhuma notificação.